Product Summary
The PM49FL004T-33JCE is a 2 Mbit/4 Mbit 3.3 Volt-only Flash Memory used as BIOS in PCs and Notebooks. The PM49FL004T-33JCE is designed to use a single low voltage, ranging from 3.0 Volt to 3.6 Volt, power supply to perform in-system or off-system read, erase and program operations. The 12.0 Volt VPP power supply are not required for the program and erase operations of devices. The devices conform to Intel Low Pin Count (LPC) Interface specification revision 1.1 and also read-compatible with Intel 82802 Firmware Hub (FWH) for most PC and Notebook applications.
Parametrics
PM49FL004T-33JCE absolute maximum ratings: (1)temperature under bias: -55 to 125℃; (2)storage temperature: -65 to 150℃; (3)input voltage with respect to gorund on all pins: -0.5 to VCC+0.5V; (4)VCC: -0.5 to 6.0V.
Features
PM49FL004T-33JCE features: (1)33 MHz synchronous operation with PCI bus; (2)5-signal communication interface for in-system read and write operations; (3)Standard SDP Command Set; (4)Data# Polling and Toggle Bit features; (5)Register-based read and write protection for each block (FWH mode only); (6)4 ID pins for multiple Flash chips selection (FWH mode only); (7)5 GPI pins for General Purpose Input Register; (8)TBL# pin for hardware write protection to Boot Block; (9)WP# pin for hardware write protection to whole memory array except Boot Block.
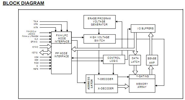
Diagrams

(China (Mainland))






