Product Summary
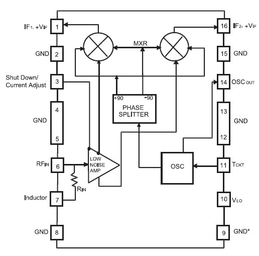
The ACU2109 is a Monolithic GaAs IC incorporating all upconverter functions of a double conversion CATV, Cable Modem and TV tuner: gain block, oscillator and a double balanced mixer. The ACU2109 is well suited for double conversion tuner designs in which small size and high performance for both Digital and Analog TV signals is important. It allows tuner manufacturers to reduce costs by lowering component count and dispensing with labor intensive production alignment steps, while improving performance and reliability. The ACU2109 is offered in a low profile 16-lead modified SOIC package, and it requires only a single +5 Volt power supply. The applications of it are CATV/TV Tuners and Cable Modem Tuners.
Parametrics
ACU2109 absolute maximum ratings: (1)VIF, VIO, VOSC: 0VDC to +9VDC; (2)VRF/VTUNE: 0VDC; (3)RF input voltage: +60dBmV; (4)storage temperature: +55℃ to +200℃; (5)soldering temperature: +260℃; (6)soldering time:5sec.
Features
ACU2109 features: (1)Integrated Monolithic GaAs Upconverter; (2)Designed for Digital and Analog TV Tuners; (3)Very Low Oscillator Phase Noise; (4)Low Noise Figure and Low Distortion; (5)Low Power Consumption; (6)Small Size; (7)Can be Shut Down Remotely; (8)Operates from 5 Volt Power Supply; (9)High Reliability.
Diagrams

| Image | Part No | Mfg | Description | ![]() |
Pricing (USD) |
Quantity | ||||
|---|---|---|---|---|---|---|---|---|---|---|
![]() |
![]() ACU2109 |
![]() Other |
![]() |
![]() Data Sheet |
![]() Negotiable |
|
||||
| Image | Part No | Mfg | Description | ![]() |
Pricing (USD) |
Quantity | ||||
![]() |
![]() ACU2109 |
![]() Other |
![]() |
![]() Data Sheet |
![]() Negotiable |
|
||||
![]() |
![]() ACU2224A-A-E |
![]() Seiko Instruments |
![]() Printers SLIDE AC 79X16.5 |
![]() Data Sheet |
![]() Negotiable |
|
||||
![]() |
![]() ACU2324C-A-E |
![]() Seiko Instruments |
![]() Printers Auto Cutter |
![]() Data Sheet |
![]() Negotiable |
|
||||
![]() |
![]() ACU2424A-A-E |
![]() Seiko Instruments |
![]() Printers AUTO CUTTER LTP2424 24V |
![]() Data Sheet |
![]() Negotiable |
|
||||
![]() |
![]() ACU2424B-A-E |
![]() Seiko Instruments |
![]() Printers AUTO CUTTER LTP2424 24V |
![]() Data Sheet |
![]() Negotiable |
|
||||
![]() |
![]() ACU2324A-A-E |
![]() Seiko Instruments |
![]() Printers SLIDE AC 100X17 |
![]() Data Sheet |
![]() Negotiable |
|
||||
(China (Mainland))










